Ciao!
Sudah lama ya tidak berjumpa lagi, kini saya kembali untuk men-share hasil dari Tugas UTS 1A saya yaitu Bisnis Proses
Website
menggunakan
software
Bizagi. Bisnis proses ini merupakan bisnis proses yang sudah saya lengkapi dari bisnis proses
Website
tahun-tahun sebelumnya.
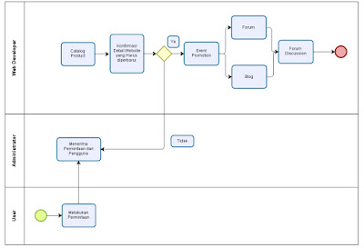
Berikut adalah bisnis proses dari
Website
:
Demikian Tugas UTS 1A saya.
Semoga informasi yang saya sampaikan berguna. Kurang lebih nya saya mohon maaf,
Terima Kasih.
